对答案啦!奉贤区最新初三一模试卷及答案分享!_上海补习班
时间: 2025-01-03 17:32来源: 上海新王牌培优
2025初三一模最新试卷和答案汇总来了
目前搜集到的试卷和答案如下
奉贤区:
数学、英语(含答案)、语文(含答案)、物理、化学(含答案)、跨学科(含答案)、道法(含答案)
闵行区:
道法(含答案)
(篇幅受限,部分展示)
需要的同学可以微信扫码添加
回复 250103 领取
(在读学员可以直接找校区老师领取)
奉贤区
今日最新更新数学试卷、英语试卷及答案
数学试卷
英语试卷
英语试卷-答案
再来看下搜集到的奉贤区昨天考的试卷与答案
化学试卷-答案
化学试卷
语文试卷-答案
语文试卷
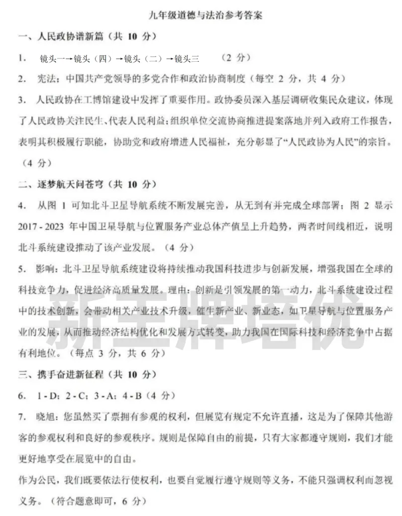
道法试卷-答案
跨学科试卷-答案
跨学科试卷
物理试卷
直播预告
《高考升学择校专场》
12月21日(周日)9:30
扫描二维码,关注 新王牌培优 ,可观看

新王牌培优
将在12月21日 9:30 直播
高考升学择校专场
《一模对于初三考生有哪些用处》
12月20日(周六)9:30
扫描二维码,关注 新王牌培优 ,可观看

新王牌培优
将在12月20日 9:30 直播
一模对于初三考生有哪些用处










