25普陀初三语文期中考,作文要求自拟标题!
时间: 2025-11-04 17:05来源: 新王牌
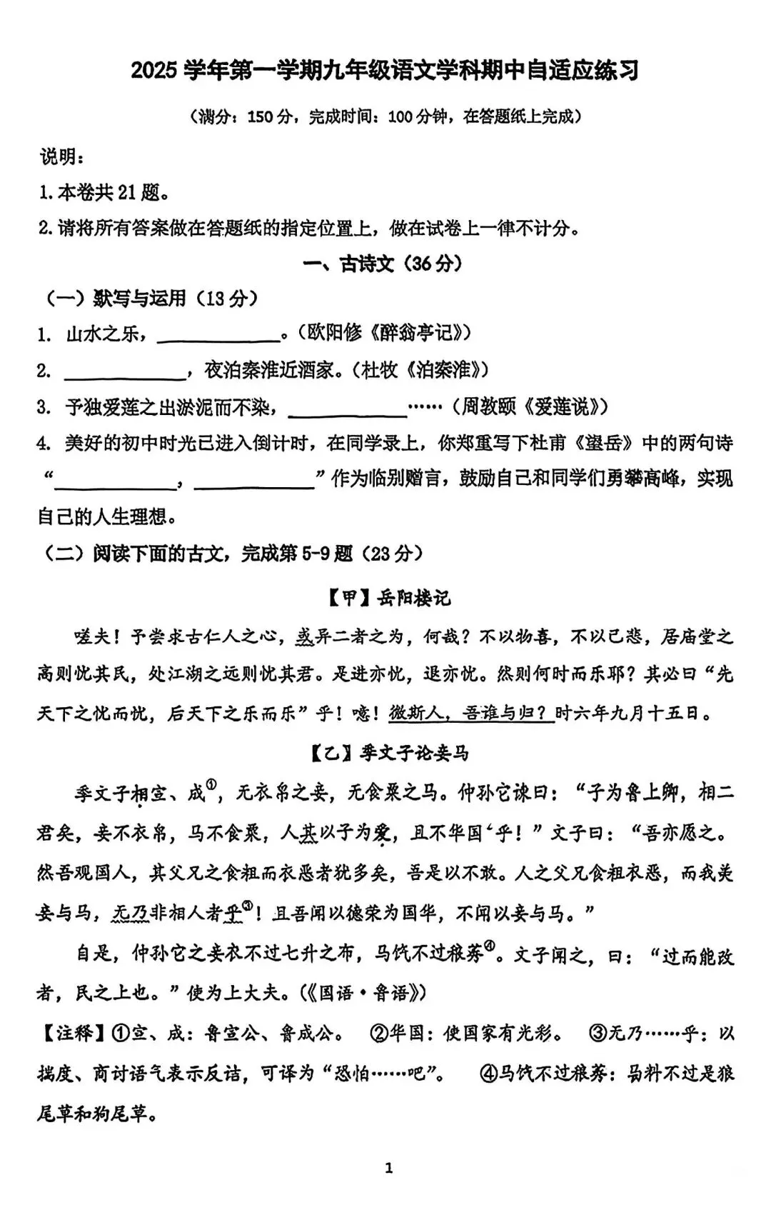
来看看最新出炉的普陀语文期中考卷,作文新形式值得各位同学关注!完整版PDF拉至文末领取~
今日福利来啦
《6~9年级上学期期中考试卷》
含最新25普陀语文卷 各科都有,提前刷题练手


(篇幅受限,部分展示)
需要的同学可以微信扫码添加
回复 251104 领取
(新王牌学员可以直接找校区老师领取)
直播预告
《就业热门专业vs天坑专业》
12月13日(周六)9:30
扫描二维码,关注 新王牌培优 ,可观看

新王牌培优
将在12月13日 9:30 直播
就业热门专业vs天坑专业
《中考:普通实验班VS优质平行班》
12月14日(周日)9:30
扫描二维码,关注 新王牌培优 ,可观看

新王牌培优
将在12月14日 9:30 直播
中考:普通实验班VS优质平行班










