上海初中教材改革,物理、化学新教材有哪些变化?
时间: 2025-10-02 15:22来源: 新王牌
去年上海初中教材开始改革,六、七年级先开始使用新教材。随着今年9月份的开学,物理、化学的新教材也开始投入使用,老教材仅剩九年级的语数英在使用中。明年,六、七、八、九年级都将使用新教材,届时,老教材就将退出“舞台”。
新王牌的教研老师给大家整理了初中化学、物理的教材变化、中考可能趋势及学习建议,一起来看下吧!
化 学
老教材九年级一年学完,新教材分八年级,九年级两年学完。
老教材,原子结构和离子的概念是高中学的,但是高中放在必修1的第四单元,每年的新高一刚开始学起来都不是很顺畅;现在放在初中提前学,对于初高衔接是非常有好的。同时,化合价的学习不再是死记硬背口诀了,而是通过结构来推断,利于学生学习、理解和掌握。
每个专题都有一个跨学科实验活动,可以看出新教材非常看重关于实验的教学。
过往一年很多学校和部分区统考(比如普陀区),八年级题型全部换成大题形式展开的,增加了类似高考试卷中的情景题。
网上很多在说没有金属相关内容,新教材课本占比确实小了很多(需要自学以满足初高衔接),但有可能会以信息题形式出现。
溶解度和酸碱盐依然是重中之重,锻炼学生的逻辑推理能力,题型会越来越灵活。学生需要平时做好基础巩固,养成思考的习惯,注意细节和内在逻辑,避免死记硬背、生搬硬套。
物 理
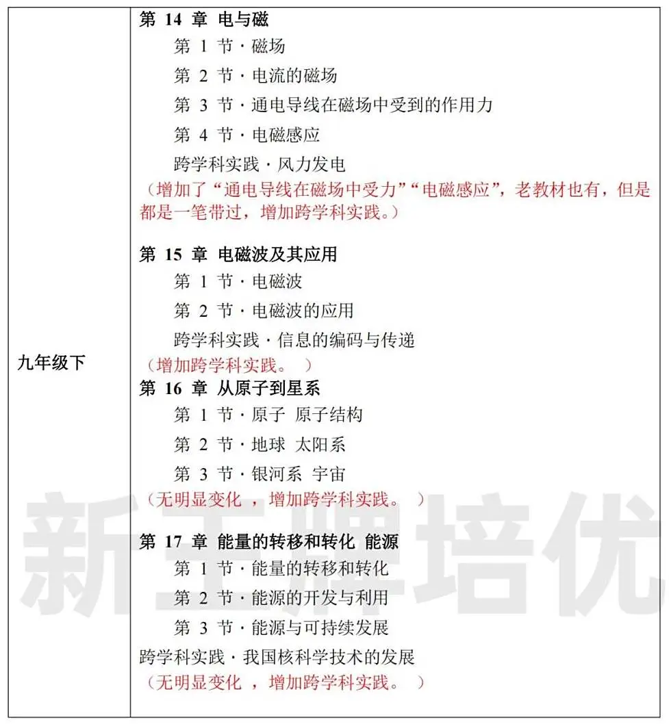
新王牌的教研老师给大家整理了物理教材的变化,标记好了每章的变动,我们从目录来具体看下
26中考物理备考建议:
主要是考查内容、范围会更加灵活,以及跨学科实践的要求会明显增加。注意标记的红色字体,增加的章节内容,多数在考试中会有体现,尤其是涉及到跨学科的。

新王牌培优
将在11月29日 9:30 直播
16区高中怎么选?

新王牌培优
将在11月30日 9:30 直播
高中选科&答疑专场。

新王牌培优
将在12月6日 9:30 直播
上海市热门高中怎么选?










